Search

Search for projects by name

Arbitrum Nova logo
Arbitrum Nova

Badges

About

Arbitrum Nova is an AnyTrust Optimium, differing from Arbitrum One by not posting transaction data onchain.


  • Total Value SecuredTVS
    $28.76 M5.73%
  • Past day UOPSDaily UOPS
    0.045.56%
  • Gas token
    ETH
  • Type
    Optimium

  • Purpose
    Universal
  • Chain ID
    42170

  • Tokens breakdown

    Value secured breakdown

    View TVS breakdown
    Sequencer failureState validationData availabilityExit windowProposer failure

    Badges

    About

    Arbitrum Nova is an AnyTrust Optimium, differing from Arbitrum One by not posting transaction data onchain.


    Total
    Canonically BridgedCanonically Bridged ValueCanonical
    Natively MintedNatively Minted TokensNative
    Externally BridgedExternally Bridged ValueExternal

    ETH & derivatives
    Stablecoins
    BTC & derivatives
    Other

    2024 Dec 15 — 2025 Dec 15

    Past Day UOPS
    0.04
    Past Day Ops count
    3.87 K
    Max. UOPS
    54.89
    2024 Mar 05
    Past day UOPS/TPS Ratio
    1.00

    The section shows the operating costs that L2s pay to Ethereum.


    2024 Dec 15 — 2025 Dec 15


    Total cost
    $185.77 K
    Avg cost per L2 UOP
    $0.034540
    Avg cost per day
    $521.84

    This section shows how "live" the project's operators are by displaying how frequently they submit transactions of the selected type. It also highlights anomalies - significant deviations from their typical schedule.

    No ongoing anomalies detected

    Avg. tx data subs. interval
    Avg. state updates interval
    Past 30 days anomalies

    Bold deployed with a whitelist

    2025 Feb 15th

    Learn more

    ArbOS 32 Emergency upgrade

    2024 Sep 25th

    SecurityCouncil emergency upgrades to fix attack vectors related to Stylus resource pricing.

    Learn more
    Sequencer failureState validationData availabilityExit windowProposer failure
    Sequencer failure
    Self sequence

    In the event of a sequencer failure, users can force transactions to be included in the project’s chain by sending them to L1. There can be up to a 1d delay on this operation.

    State validation
    Fraud proofs (INT)

    Fraud proofs allow actors watching the chain to prove that the state is incorrect. Interactive proofs (INT) require multiple transactions over time to resolve.

    Data availability
    External (DAC)

    Proof construction relies fully on data that is NOT published onchain. There exists a Data Availability Committee (DAC) with a threshold of 5/6 that is tasked with protecting and supplying the data.

    Exit window
    7d
    The Security Council can upgrade with no delay.

    Non-emergency upgrades are initiated on L2 and go through a 8d delay. Since there is a 1d delay to force a tx (forcing the inclusion in the following state update), users have only 7d to exit.

    If users post a tx after that time, they would only be able to self propose a state root 28d after the last state root was proposed and then wait for the 6d 8h challenge window, while the upgrade would be confirmed just after the 6d 8h challenge window and the 3d L1 timelock.

    Proposer failure
    Self propose

    Anyone can become a Proposer after 28d of inactivity from the currently whitelisted Proposers.

    Set of parties responsible for signing and attesting to the availability of data.

    Economic security
    Public committee

    There are no onchain assets at risk of being slashed in case of a data withholding attack. However, there is indirect economic security derived by the committee members being publicly known, and their reputation is at stake should they behave maliciously.

    Fraud detection
    None

    There is no fraud detection mechanism in place. A data withholding attack can only be detected by nodes downloading the full data from the DA layer.

    Committee security
    5/6

    The committee requires an honest minority (less than 1/3) of members (or the network stake) to prevent the DA bridge from accepting an unavailable data commitment. There are at least 5 external actors in the committee, but entry or exit of members is partially controlled by a centralized entity.

    Upgradeability
    17d 8h

    For regular updates, there is a 17d 8h delay before the bridge implementation update is completed. The Security Council can upgrade the DA bridge without delay.

    Relayer failure
    Governance

    The relayer role is permissioned, but the DA bridge has a Security Council or a governance mechanism to propose new relayers. In case of relayer failure, the DA bridge liveness can be restored by proposing a new relayer after a delay of 17d 8h via governance upgrade, or through a Security Council without delay.

    Architecture

    Nova architecture

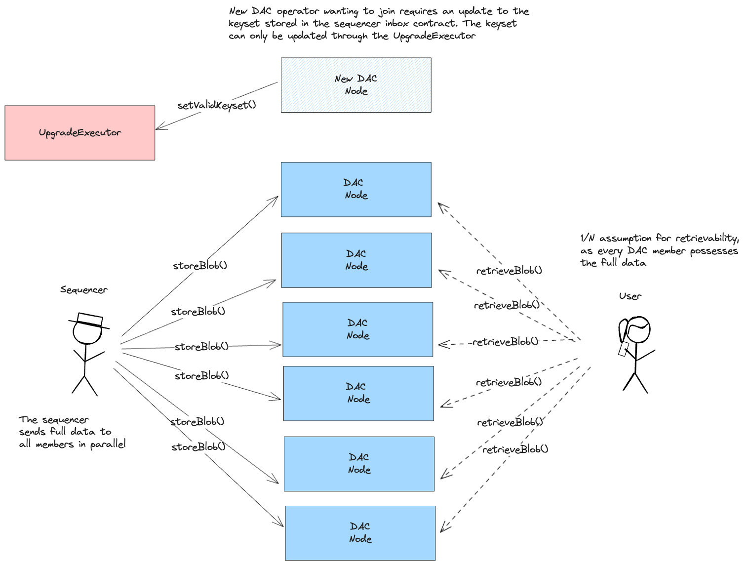
    Nova is a data availability solution for Arbitrum rollups built on the AnyTrust protocol. It is composed of the following components:

    Committee members run servers that support APIs for storing and retrieving data blobs. The Sequencer API allows the rollup Sequencer to submit data blobs for storage, while the REST API enables anyone to fetch data by hash. When the Sequencer produces a data batch, it sends the batch along with an expiration time to Committee members, who store it and sign it. Once enough signatures are collected, the Sequencer aggregates them into a valid DACert and posts it to the L1 chain inbox. If the Sequencer fails to collect enough signatures, it falls back to posting the full data to the L1 chain as calldata.

    A DACert includes a hash of the data block, an expiration time, and proof that the required threshold of Committee members have signed off on the data. The proof consists of a hash of the Keyset used in signing, a bitmap indicating which members signed, and a BLS aggregated signature. L2 nodes reading from the sequencer inbox verify the certificate’s validity by checking the number of signers, the aggregated signature, and that the expiration time is at least two weeks ahead of the L2 timestamp. If the DACert is valid, it provides a proof that the corresponding data is available from honest committee members.

    DA Bridge Architecture

    Nova bridge architecture

    In Nova architecture, the DA commitments are posted to the L1 through the sequencer inbox, using the inbox as a DA bridge. The DA commitment consists of Data Availability Certificate (DACert), including a hash of the data block, an expiration time, and a proof that the required threshold of Committee members have signed off on the data. The sequencer distributes the data and collects signatures from Committee members offchain. Only the DACert is posted by the sequencer to the L1 chain inbox (the DA bridge), achieving L2 transaction ordering finality in a single onchain transaction.

    DA Bridge Upgradeability

    Nova bridge architecture

    The Arbitrum DAO controls Arbitrum Nova through upgrades and modifications to their smart contracts on Layer 1 Ethereum and the Layer 2s. Regular upgrades, Admin- and Owner actions originate from either the Arbitrum DAO or the non-emergency (proposer-) Security Council on Arbitrum One and pass through multiple delays and timelocks before being executed at their destination. Contrarily, the three Emergency Security Council multisigs (one on each chain: Arbitrum One, Ethereum, Arbitrum Nova) can skip delays and directly access all admin- and upgrade functions of all smart contracts. These two general paths have the same destination: the respective UpgradeExecutor smart contract. Regular upgrades are scheduled in the L2 Timelock. The proposer Security Council can do this directly and the Arbitrum DAO (ARB token holders and delegates) must meet a CoreGovernor-enforced 5% threshold of the votable tokens. The L2 Timelock queues the transaction for a 3d delay and then sends it to the Outbox contract on Ethereum. This incurs another delay (the challenge period) of 6d 8h. When that has passed, the L1 Timelock delays for additional 3d. Both timelocks serve as delays during which the transparent transaction contents can be audited, and even cancelled by the Emergency Security Council. Finally, the transaction can be executed, calling Admin- or Owner functions of the respective destination smart contracts through the UpgradeExecutor on Ethereum. If the predefined transaction destination is Arbitrum One or -Nova, this last call is executed on L2 through the canonical bridge and the aliased address of the L1 Timelock. Operator roles like the Sequencers and Validators are managed using the same paths. Sequencer changes can be delegated to a Batch Poster Manager.

    A diagram of the state validation
    A diagram of the state validation

    Updates to the system state can be proposed and challenged by a set of whitelisted validators. If a state root passes the challenge period, it is optimistically considered correct and made actionable for withdrawals.


    State root proposals

    Validators propose state roots as children of a previous state root. A state root can have multiple conflicting children. State roots are referred to as “assertions” within the contracts. Each chain of assertions only requires one stake, and validators staked on assertions with a child are considered inactive and can either move their stake to a new node or withdraw it. The function used to propose a new assertion is the stakeOnNewAssertion function. The stake is currently set to 1.0 ETH, and it can be slashed if the proposal is proven incorrect via a fraud proof. The protocol allows such funds to be trustlessly pooled together if necessary. New nodes cannot be created faster than the minimum assertion period, currently set to 15m. An assertion without “rivals” can be confirmed after the challenge period has passed, currently set to 6d 8h. If a rival is present, then it is checked that the assertion is the winner in the challenge protocol.

    1. BoLD paper
    Challenges

    A challenge can be started between two siblings, i.e. two different state roots that share the same parent, by calling the createLayerZeroEdge function in the ChallengeManager contract. Edges represent assertions, or bisected assertions, within the challenge protocol. Challenges are played via a bisection game, where asserters and challengers play together to find the first instruction of disagreement. Such instruction is then executed onchain in the WASM OneStepProver contract to determine the winner. An edge can only be bisected when rivaled. The bisection process requires no new stake as their validity is checked against a parent “history root” that contains all intermediate states. An edge can also be confirmed if itself or its descendants spend enough time being unrivaled. Such time is set to 6d 8h. If both actors play as slow as possible, the maximum time to confirm an edge is double such value, i.e. 12d 17h. Due to the complexities of maintaining the history root, the challenge protocol is divided into 3 levels, where the lowest level represents assertions over blocks, the highest level represents assertions over single WASM instructions, and intermediate levels represent assertions over chunks of WASM instructions. When moving between levels, a new stake is required. Level 0 (block level) requires a stake of 0.0 ETH, level 1 requires a stake of 1.0 ETH, level 2 requires a stake of 1.0 ETH. The ratio between such stakes can be exploited to perform resource exhaustion attacks.

    • Funds can be stolen if an attacker successfully performs a resource exhaustion attack.

    1. Fraud Proof Wars: Arbitrum BoLD
    A diagram of the upgrades and governance
    A diagram of the upgrades and governance

    All critical system smart contracts are upgradeable (can be arbitrarily changed). This permission is governed by the Arbitrum Decentralized Autonomous Organization (DAO) and their elected Security Council. The Arbitrum DAO controls Arbitrum One and Arbitrum Nova through upgrades and modifications to their smart contracts on Layer 1 Ethereum and the Layer 2s. While the DAO governs through token-weighted governance in their associated ARB token, the Security Council can directly act through multisigs on all three chains. Although they are technically separate and connect to different target permissions, their member- and threshold configuration is kept in sync by a manager contract on Arbitrum One sending crosschain transactions.

    Regular upgrades, Admin- and Owner actions originate from either the Arbitrum DAO or the non-emergency (Proposer-) Security Council on Arbitrum One and pass through multiple delays and timelocks before being executed at their destination. Contrarily, the three Emergency Security Council multisigs (one on each chain: Arbitrum One, Ethereum, Arbitrum Nova) can skip delays and directly access all admin- and upgrade functions of all smart contracts. These two general paths have the same destination: the respective UpgradeExecutor smart contract.

    Regular upgrades are scheduled in the L2 Timelock. The proposer Security Council can do this directly and the Arbitrum DAO (ARB token holders and delegates) must meet a CoreGovernor-enforced 4.5% threshold of the votable tokens. The L2 Timelock queues the transaction for a 8d delay and then sends it to the Outbox contract on Ethereum. This incurs another delay (the challenge period) of 6d 8h, which is extended by an additional 2d if the top-level assertion has been challenged. When that has passed, the L1 Timelock delays for additional 3d. Both timelocks serve as delays during which the transparent transaction contents can be audited, and, in the case of the final L1 timelock, cancelled by the Emergency Security Council. Finally, the transaction can be executed, calling Admin- or Owner restricted functions of the respective destination smart contracts through the UpgradeExecutor on Ethereum. If the predefined transaction destination is Arbitrum One or -Nova, this last call is executed on L2 through the canonical bridge and the aliased address of the L1 Timelock.

    Operator roles like the Sequencers and Validators are managed using the same paths. Sequencer changes can be delegated to a Batch Poster Manager role.

    Transactions targeting the Arbitrum DAO Treasury can be scheduled in the 3d Treasury Timelock by meeting a TreasuryGovernor-enforced 3% threshold of votable ARB tokens. The Security Council cannot regularly cancel these transactions or schedule different ones but can overwrite them anyway by having upgrade permissions for all the underlying smart contracts.

    The system has a centralized sequencer

    While forcing transaction is open to anyone the system employs a privileged sequencer that has priority for submitting transaction batches and ordering transactions.

    • MEV can be extracted if the operator exploits their centralized position and frontruns user transactions.

    1. Sequencer - Arbitrum documentation

    Users can force any transaction

    Because the state of the system is based on transactions submitted on the underlying host chain and anyone can submit their transactions there it allows the users to circumvent censorship by interacting with the smart contract on the host chain directly. After a delay of 1d in which a Sequencer has failed to include a transaction that was directly posted to the smart contract, it can be forcefully included by anyone on the host chain, which finalizes its ordering.

    1. SequencerInbox.sol - source code, forceInclusion function
    2. Sequencer Isn't Doing Its Job - Arbitrum documentation

    Buffered forced transactions

    To force transactions from the host chain, users must first enqueue “delayed” messages in the “delayed” inbox of the Bridge contract. Only authorized Inboxes are allowed to enqueue delayed messages, and the so-called Inbox contract is the one used as the entry point by calling the sendMessage or sendMessageFromOrigin functions. If the centralized sequencer doesn’t process the request within some time bound, users can call the forceInclusion function on the SequencerInbox contract to include the message in the canonical chain. The time bound is defined to be the minimum between 1d and the time left in the delay buffer. The delay buffer gets replenished over time and gets consumed every time the sequencer doesn’t timely process a message. Only messages processed with a delay greater than 1h consume the buffer. The buffer is capped at 2d. The replenish rate is currently set at 1m every 20m. Even if the buffer is fully consumed, messages are still allowed to be delayed up to 1h.

    1. Sequencer and censorship resistance - Arbitrum documentation

    Regular messaging

    The user initiates L2->L1 messages by submitting a regular transaction on this chain. When the block containing that transaction is settled, the message becomes available for processing on L1. The process of block finalization usually takes several days to complete.

    1. Transaction lifecycle - Arbitrum documentation
    2. L2 to L1 Messages - Arbitrum documentation
    3. Mainnet for everyone - Arbitrum Blog

    Autonomous exit

    Users can (eventually) exit the system by pushing the transaction on L1 and providing the corresponding state root. The only way to prevent such withdrawal is via an upgrade.

    EVM compatible and Stylus smart contracts are supported

    Arbitrum One supports smart contracts written in Solidity and other programming languages (Rust, C++) that compile to WASM. Such smart contracts are executed by nodes using either a geth fork or a fork of wasmer inside the Nitro node, and can be proven with the onchain WASM VM.

    1. Inside Arbitrum Nitro
    2. A gentle introduction: Stylus

    Arbitrum DAO is in charge of upgrades

    Arbitrum DAO allows $ARB token holders to propose and vote on changes to the organization and the technologies it governs. The governance smart contracts are implemented on Arbitrum One rollup chain. The DAO can upgrade the Arbitrum One contracts on L2 with 2d delay and - using L2 --> L1 Governance Relay, update contracts on L1 with additional 3d delay + 6d 8h delay for all L2 --> L1 messages (in total a delay of 11d 8h), with an additional 8d if a challenge has been present in the state root that relays the message. The Security Council can upgrade the contracts without any delay. It can also cancel any upgrades initiated by the DAO.

    1. Arbitrum DAO
    A dashboard to explore contracts and permissions
    Go to Disco
    Disco UI Banner

    The DA committee has the following members:

    Ethereum

    Roles:

    Sequencer (2) EOA 1EOA 2

    Can submit transaction batches or commitments to the SequencerInbox contract on the host chain.

    Actors:

    L1Timelock 0xE684…7f49

    A timelock with access control. The current minimum delay is 3d. Proposals that passed their minimum delay can be executed by the anyone.

    • Can upgrade with no delay
      • SequencerInbox
      • CustomGateway
      • RollupEventInbox
      • UpgradeExecutor
      • ERC20Gateway
      • Bridge
      • Inbox
      • GatewayRouter
      • Outbox
      • L1Timelock
      • RollupProxy
      • EdgeChallengeManager
    • Can interact with L1Timelock
      • cancel queued transactions
      • update the minimum delay and manage all access control roles of the timelock
    • Can interact with RollupProxy
      • Pause and unpause and set important roles and parameters in the system contracts: Can delegate Sequencer management to a BatchPosterManager address, manage data availability and DACs, set the Sequencer-only window, introduce an allowList to the bridge and whitelist Inboxes/Outboxes
    Used in:
    SecurityCouncil 0xF06E…3F85

    A Multisig with 9/12 threshold. It uses the following modules: UpgradeExecutor (Central contract defining the access control permissions for upgrading the system contract implementations).

    • Can upgrade with no delay
      • SequencerInbox
      • CustomGateway
      • RollupEventInbox
      • UpgradeExecutor
      • ERC20Gateway
      • Bridge
      • Inbox
      • GatewayRouter
      • Outbox
      • L1Timelock
      • RollupProxy
      • EdgeChallengeManager
    • Can interact with L1Timelock
      • cancel queued transactions
      • update the minimum delay and manage all access control roles of the timelock
    • Can interact with RollupProxy
      • Pause and unpause and set important roles and parameters in the system contracts: Can delegate Sequencer management to a BatchPosterManager address, manage data availability and DACs, set the Sequencer-only window, introduce an allowList to the bridge and whitelist Inboxes/Outboxes
    Used in:
    1. Security Council members - Arbitrum Foundation Docs
    BatchPosterManagerMultisig 0xd0FD…679B

    A Multisig with 4/6 threshold.

    • Can interact with SequencerInbox
      • Add/remove batchPosters (Sequencers)
    Used in:
    EOA 1 and EOA 2 (2) 0x0C59…E32D0xC1b6…47cc

    Arbitrum Nova

    Actors:

    L2SecurityCouncilEmergency 0xc232…60F3

    A Multisig with 9/12 threshold. It uses the following modules: L2UpgradeExecutor (Central contract defining the access control permissions for upgrading the system contract implementations).

    • Can upgrade with no delay
      • L2GatewayRouter
      • L2WethGateway
      • L2UpgradeExecutor
      • L2ARBGateway
      • L2ERC20Gateway
      • L2ArbitrumToken
    L1Timelock 0xf795…905a
    • Can upgrade with no delay
      • L2GatewayRouter
      • L2WethGateway
      • L2UpgradeExecutor
      • L2ARBGateway
      • L2ERC20Gateway
      • L2ArbitrumToken
    A dashboard to explore contracts and permissions
    Go to Disco
    Disco UI Banner
    A diagram of the smart contract architecture
    A diagram of the smart contract architecture

    Ethereum

    A sequencer (registered in this contract) can submit transaction batches or commitments here.

    • Roles:
      • admin: ProxyAdmin; ultimately L1Timelock, SecurityCouncil
      • batchPosterManager: BatchPosterManagerMultisig
      • batchPosters: EOA 1, EOA 2
    Implementation used in:

    Escrow contract for the project’s gas token (can be different from ETH). Keeps a list of allowed Inboxes and Outboxes for canonical bridge messaging.

    • Roles:
      • admin: ProxyAdmin; ultimately L1Timelock, SecurityCouncil
    • This contract stores the following tokens: ETH.
    Implementation used in:

    Central contract for the project’s configuration like its execution logic hash (wasmModuleRoot) and addresses of the other system contracts. Entry point for Proposers creating new assertions (state commitments) and Challengers submitting fraud proofs (In the Orbit stack, these two roles are both called Validators).

    • Roles:
      • admin: UpgradeExecutor; ultimately L1Timelock, SecurityCouncil
      • owner: UpgradeExecutor; ultimately L1Timelock, SecurityCouncil
    Implementation used in:

    Contract that implements the main challenge protocol logic of the fraud proof system.

    • Roles:
      • admin: ProxyAdmin; ultimately L1Timelock, SecurityCouncil
    Implementation used in:

    Central contract defining the access control permissions for upgrading the system contract implementations.

    • Roles:
      • admin: ProxyAdmin 2; ultimately L1Timelock, SecurityCouncil
      • executors: L1Timelock, SecurityCouncil
    Proxy used in:

    Escrows deposited ERC-20 assets for the canonical Bridge. Upon depositing, a generic token representation will be minted at the destination. Withdrawals are initiated by the Outbox contract.

    • Roles:
      • admin: ProxyAdmin 3; ultimately L1Timelock, SecurityCouncil
    • This contract can store any token.
    Implementation used in:

    Facilitates sending L1 to L2 messages like depositing ETH, but does not escrow funds.

    • Roles:
      • admin: ProxyAdmin; ultimately L1Timelock, SecurityCouncil
    Implementation used in:

    Facilitates L2 to L1 contract calls: Messages initiated from L2 (for example withdrawal messages) eventually resolve in execution on L1.

    • Roles:
      • admin: ProxyAdmin; ultimately L1Timelock, SecurityCouncil
    Implementation used in:

    Escrows deposited assets for the canonical bridge that are externally governed or need custom token contracts with e.g. minting rights or upgradeability.

    • Roles:
      • admin: ProxyAdmin 3; ultimately L1Timelock, SecurityCouncil
    • This contract can store any token.
    Implementation used in:

    This routing contract maps tokens to the correct escrow (gateway) to be then bridged with canonical messaging.

    • Roles:
      • admin: ProxyAdmin 3; ultimately L1Timelock, SecurityCouncil
    Implementation used in:

    Helper contract sending configuration data over the bridge during the systems initialization.

    • Roles:
      • admin: ProxyAdmin; ultimately L1Timelock, SecurityCouncil
    Implementation used in:
    OneStepProver0 0x35FB…F731

    One of the modular contracts used for the last step of a fraud proof, which is simulated inside a WASM virtual machine.

    Implementation used in:
    OneStepProofEntry 0x4397…42d6

    One of the modular contracts used for the last step of a fraud proof, which is simulated inside a WASM virtual machine.

    Implementation used in:
    ProxyAdmin 2 0x5613…0678
    • Roles:
      • owner: UpgradeExecutor
    ValidatorWallet 0x6Ab7…b779
    ProxyAdmin 0x71D7…7148
    • Roles:
      • owner: UpgradeExecutor
    L1DaiGateway 0x97f6…A786
    OneStepProverHostIo 0xa07c…71Cf

    One of the modular contracts used for the last step of a fraud proof, which is simulated inside a WASM virtual machine.

    Implementation used in:
    L1Escrow 0xA2e9…aAd3

    Simple escrow that accepts tokens and allows to configure permissioned addresses that can access the tokens.

    • This contract stores the following tokens: DAI.
    ProxyAdmin 3 0xa8f7…e560
    • Roles:
      • owner: UpgradeExecutor
    OneStepProverMath 0xaB95…F921

    One of the modular contracts used for the last step of a fraud proof, which is simulated inside a WASM virtual machine.

    Implementation used in:
    ValidatorWalletCreator 0xe054…4DE4
    OneStepProverMemory 0xe0ba…C48b

    One of the modular contracts used for the last step of a fraud proof, which is simulated inside a WASM virtual machine.

    Implementation used in:

    Arbitrum Nova

    Central contract defining the access control permissions for upgrading the system contract implementations.

    • Roles:
      • admin: L2ProxyAdmin; ultimately L1Timelock, L2SecurityCouncilEmergency
      • executors: L1Timelock, L2SecurityCouncilEmergency

    Router managing token <–> gateway mapping on L2.

    • Roles:
      • admin: L2GatewaysProxyAdmin; ultimately L1Timelock, L2SecurityCouncilEmergency

    Counterpart to the Bridge on L1. Mints and burns WETH on L2.

    • Roles:
      • admin: L2GatewaysProxyAdmin; ultimately L1Timelock, L2SecurityCouncilEmergency

    Counterpart to the L1ERC20Gateway. Can mint (deposit to L2) and burn (withdraw to L1) ERC20 tokens on L2.

    • Roles:
      • admin: L2GatewaysProxyAdmin; ultimately L1Timelock, L2SecurityCouncilEmergency
    L2SurplusFee 0x5093…32De

    This contract receives all SurplusFees: Transaction fee component that covers the cost beyond that covered by the L2 Base Fee during chain congestion. They are withdrawable to a configurable set of recipients.

    StandardArbERC20 0x5392…4E91
    L2BaseFee 0x9fCB…C79f

    This contract receives all SurplusFees: Transaction fee component that covers the cost beyond that covered by the L2 Base Fee during chain congestion. They are withdrawable to a configurable set of recipients.

    L2GatewaysProxyAdmin 0xada7…d92C
    • Roles:
      • owner: L2UpgradeExecutor
    • Roles:
      • admin: L2GatewaysProxyAdmin; ultimately L1Timelock, L2SecurityCouncilEmergency
    UpgradeableBeacon 0xd31E…e639
    BeaconProxyFactory 0xD9D6…90a3
    L2ProxyAdmin 0xf58e…C2b9
    • Roles:
      • owner: L2UpgradeExecutor
    • Roles:
      • admin: L2ProxyAdmin; ultimately L1Timelock, L2SecurityCouncilEmergency

    Value Secured is calculated based on these smart contracts and tokens:

    Main entry point for users depositing ERC20 tokens. Upon depositing, on L2 a generic, “wrapped” token will be minted.

    Implementation used in:

    Main entry point for users depositing ERC20 tokens that require minting a custom token on the L2.

    Implementation used in:

    Contract managing Inboxes and Outboxes. It escrows ETH sent to L2.

    Can be upgraded by:
    Implementation used in:
    Escrow for DAI 0xA2e9…aAd3

    DAI Vault for custom DAI Gateway. Fully controlled by MakerDAO governance.

    The current deployment carries some associated risks:

    • Funds can be stolen if a contract receives a malicious code upgrade. There is no delay on code upgrades (CRITICAL).